오창명, 안진희((주) 제이디바이오사이언스 CEO) 교수 공동연구팀, 마우스 종양 모델에서 세로토닌 수용체 중 하나인 HTR2B를 저해함으로써 대장암 세포 성장 억제 확인
악성 종양의 생장 억제를 위한 새로운 저해제 개발
“대장암 세포의 성장 억제를 통해 치료 가능성 확인, 대장암 환자 치료 위한 새로운 접근방식이 될 것으로 기대” 약리학 및 약학 분야 국제학술지《Biomedicine & Pharmacotherapy》게재
‘암’은 우리나라 국민 사망원인 중 1위이며 대장암은 국내 암 중 2위를 차지할 만큼 발병률과 재발의 위험이 높다. 국내 연구진이 신경전달물질의 일종인 세로토닌 수용체와 대장암 간의 관계를 규명하고, 치료에 대한 새로운 대안을 제시했다.

광주과학기술원(GIST, 총장 임기철)은 의생명공학과 오창명 교수와 화학과 안진희 교수((주)제이디바이오사이언스 대표) 공동 연구팀이 세로토닌 수용체 중 하나인 HTR2B의 활성을 저해함으로써 대장암 세포 성장이 억제되는 것을 확인했고, 나아가 악성 종양의 생장 억제를 위한 약물 처방을 제시했다고 밝혔다.
기분, 행동, 불안 등 신경계 활동을 조절하는 물질로 잘 알려진 세로토닌은 약 95%가 장 내 크롬친화세포(chromaffin cell)에서 생산된다. 따라서 세로토닌과 위장관 질환 간의 연관성에 대한 논의는 학계의 주요 관심사이기도 했다.
특히 세로토닌의 여러 수용체 중에서 HTR2B가 생장 인자와 밀접한 연관이 있는 것은 여러 연구를 통해서 잘 알려져 있다.
연구팀은 대장암이 아닌 환자와 대장암 환자에서 HTR2B 발현 비율에 따른 사망률을 확인했고, 대장암 환자의 조직을 채취한 후, 정상 조직과 대장암 조직에서 형광 염색을 통해서 발현 정도를 비교했다.
그 결과, 대장암 환자 중 HTR2B의 발현율이 50% 이상으로 높은 집단은 약 8년 정도 경과 후에 생존율이 0%에 가까운 반면, 상대적으로 낮은 집단은 약 60%의 생존율을 보이는 것을 확인했다.

또한 대장암 환자에서 채취한 대장암 종양 조직과 이에 붙어있는 정상 조직에서 HTR2B 발현을 확인했을 때, 대장암 조직에서 HTR2B의 발현 비율이 약 60%이고 정상 조직은 약 30%로 약 2배의 차이가 나는 것을 확인했다.
이는 전반적으로 대장암 종양에서 HTR2B의 발현이 높고, 대장 조직보다 대장암 종양 세포가 생장에 있어 세로토닌에 의해 더 많이 영향을 받을 수 있다는 것을 의미한다고 연구팀은 밝혔다.
연구팀은 또한 대장암 세포를 주입한 마우스 종양 모델을 만들고 일정 주기마다 HTR2B 저해제(SB204741)를 복강 내 주사했으며 약 3주 후 전체적으로 종양 크기와 질량이 약 50% 이상 감소함을 확인했다.
이는 안진희 교수팀에서 합성한 새로운 HTR2B 저해제(GM-60186)를 사용했을 때도 같은 결과를 확인했다.
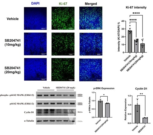
연구팀은 암세포의 생장 지표로 사용되는 Ki-67*을 이용했는데, Ki-67의 발현이 낮으면 그만큼 생장이 상대적으로 억제된 것으로 해석할 수 있다. 따라서 Ki-67 형광 염색을 진행했으며 그 결과, HTR2B 저해제(SB204741)를 처방한 그룹에서 Ki-67의 발현이 낮음을 확인했다.

연구팀은 나아가 이러한 생장 억제가 어떠한 경로를 통해서 이루어지는 확인하는 실험을 세로토닌과 연결된 여러 대사경로 중에서 세포반응을 경로하는 MAPK의 매개체를 통해 진행했다.
세포 반응을 매개하는 키나아제 경로인 MAPK(Mitogen-Activated Protein Kinases) 내에서 중요 매개체 중 하나인 ERK1/2*와 p-ERK1/2*를 확인했을 때 p-ERK1/2의 발현이 감소했다.
그리고 생장 경로에 영향을 줄 수 있는 단백질인 Cyclin D1의 발현도 감소했다. Cyclin D1은 세포 주기를 진행하는 조절 인자로서 다양한 키나아제의 영향을 받는데, p-ERK1/2가 그 중 하나로 알려져 있다.
따라서 Cyclin D1의 발현이 감소했다는 것은 암세포 주기가 제대로 진행이 되지 않았고, 이에 영향을 받아 종양의 생장이 억제된 것으로 해석할 수 있다.
* Ki-67: 세포 생장의 확인할 수 있는 표지로 세포 주기의 전체적인 상태를 확인할 수 있는 항원 * ERK1/2(Extracellular signal-Regulated Kinases 1/2): MAPK 경로 내의 세포 반응을 매개하는 중요 신호전달 역할을 하는 키나아제
* p-ERK1/2: ERK1/2의 인산화가 된 것으로 세포 반응을 매개하는 중요 신호전달 역할을 하는 키나아제 * Cyclin D1: CCND1 유전자에 의해 만들어지는 단백질로 세포 주기를 조절하는 역할을 하는 것

오창명 교수는 “이번 연구 성과를 통해 세로토닌 수용체 HTR2B를 저해함으로써 대장암 세포의 성장 억제를 통해 치료 가능성을 확인했다”면서 “안진희 교수님 연구실에서 합성한 새로운 HTR2B 저해제‘GM-60186’과 같은 HTR2B 저해제를 활용한다면 대장암 환자 치료를 위한 새로운 접근방식이 될 수 있을 것으로 기대한다”고 말했다.
의생명공학과 오창명 교수와 화학과 안진희 교수가 지도하고 의생명공학과 박사과정 이정윤, 박수현 학생이 수행한 이번 연구는 한국연구재단 우수신진연구과제의 지원을 받았으며 약리학 및 약학 분야 국제학술지《Biomedicine & Pharmacotherapy》에 2024년 9월 게재됐다.
- GIST 기술경영아카데미(GTMBA) 제14기 졸업… '졸업생 일동 발전기금 2천만원' 기탁
- GIST, 1만 도 이상 고온·고압에서 '초고속 열평형 과정' 규명
- GIST, 전 국민 대상으로 신축 예정 정문 디자인 선호도 조사
- GIST 오룡아트홀, 서미라 작가 초대전 ‘기도, PRAY’ 개최
- 신용보증기금-GIST, ‘혁신기술의 확산과 기술창업 생태계 조성 위한 업무협약’ 체결
- GIST, IBS 양자변환연구단 킥오프 심포지엄 개최
- GIST, 차세대 고에너지 리튬금속전지 안전성·내구성 획기적 기술 개발... '8분으로 대폭 단축'
- GIST, 광양서 제3회 지자체 상생 포럼 개최... 이승현 교수 '특강' 호응

